Tipos De Falacias Wikipedia
Primeramente Qué es una falacia. En esta sección se enumararán los tipos de falacias dedicando una página a cada patrón identificable.

Falacia De La Pendiente Resbaladiza Falacias Logicas Explicadas Graficamente
A veces se acorta por post hocPost hoc también se denomina correlación coincidente.

Tipos de falacias wikipedia. Post hoc ergo propter hoc es una expresión latina que significa después de esto eso. Primer Parcial Domiciliario Punto A. El término procede del latín fallacia que significa engaño las falacias adoptan la.
Unha falacia é un argumento que malia semellar válido non é tal. Este texto é disponibilizado nos termos da licença Atribuição-CompartilhaIgual 30 Não Adaptada CC BY-SA 30 da Creative Commons. Wikipedia es una marca registrada de la Fundación Wikimedia Inc una.
Entonces a consecuencia de esto eso o tras esto. Esta página foi editada pela última vez às 22h21min de 26 de março de 2013. Luego por causa de esto.
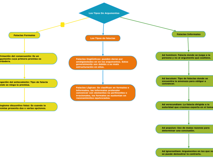
Una falacia o sofisma es un razonamiento lógicamente incorrecto aunque psicológicamente pueda ser persuasivo según la definición de Irving Copi. Los informales por el contrario son argumentos incorrectos más complejos que se. Las falacias informales o materiales son aquellas que elaboran una argumentación introduciendo elementos ilegítimos o extraños a la argumentación propiamente dicha.
El texto está disponible bajo la Licencia Creative Commons Atribución Compartir Igual 30. Tipos de falacias es argumento que si bien muestra cierta validez carece de ella de acuerdo a como lo considera la lógica. En una argumentación pueden darse estos dos tipos de falacias.
Tipos de falacias Qué significa falacia. Pueden aplicarse cláusulas adicionalesAl usar este sitio usted acepta nuestros términos de uso y nuestra política de privacidad. Es un tipo de falacia que afirma o asume que si un acontecimiento sucede después de otro el segundo es consecuencia del.
Os argumentos que se destinan á persuasión poden parecer convincentes para gran parte do público a pesar de conteren falacias mais non deixan de ser falaces por causa diso. Debido a isto ocasionalmente úsanse como. Las primeras son las que pueden escribirse a través de símbolos y se utilizan en la asignatura de Lógica.
About Press Copyright Contact us Creators Advertise Developers Terms Privacy Policy Safety How YouTube works Test new features Press Copyright Contact us Creators. 0 calificaciones 0 encontró este documento útil 0 votos 48 vistas 3 páginas. Cómo identificar argumentos complejos.
Si bien es un término que suele interpretarse de múltiples maneras su definición más general seria que la falacia es una forma de razonamiento falso o erróneo. Las falacias se dividen en formales e informales. Pode estar sujeito a condições adicionaisPara mais detalhes consulte as condições de utilização.
Esta página se editó por última vez el 23 jun 2019 a las 1946. Son utilizadas como método de persuasión o manipulación de forma intencional pero algunas de ellas no son utilizadas intencionalmente sino a partir de la ignorancia o descuido en su uso. Hicimos una recopilación de 50 tipos de falacias.
Guardar Guardar WIKIPEDIA - Falacia Argumento Ad Consequentiam para más tarde. É xa que logo loxicamente inconsistente fallando no soporte eficaz do que pretende probar. Las falacias formales son aquellas que violan una de las leyes de la deducción lógica aparentando cumplirla.
Las falacias son comunes en muchos debates en esta ocasión vamos a catalogarlas si llevas tiempo debatiendo seguro las conoces o si recién empiezan conviene conocerlos.

Lo Mas Rapido Tipos De Falacia

Argumento Ad Baculum Falacias Logicas Explicadas Graficamente

Lo Mas Rapido Tipos De Falacia

Falacia Naturalista Concepto Caracteristicas Ejemplos
Sociedad De Filosofia Aplicada Un Argumento Ad Baculum O Argumentum Ad Baculum En Latin Significa Argumento Que Apela Al Baston Es Una Falacia Que Implica Sostener La Validez De Un Argumento
Lo Mas Rapido Tipos De Falacia

Ejemplos De Falacias Tecnicas De Aprendizaje Aprendizaje Quimica
Falacia Wikipedia La Enciclopedia Libre Pdf Falacia Metafilosofia

Falacias Formales E Informales

Lo Mas Rapido Tipos De Falacia

6 Formas De Cometer La Falacia De Erronea Apelacion A Un Experto By Luis A Malave Naime Argumentacion Y Derecho Medium

Lo Mas Rapido Tipos De Falacia
Falacia Wikipedia La Enciclopedia Libre Pdf Falacia Metafilosofia

Lo Mas Rapido Tipos De Falacia

Tipos De Falacias Concepto Y Ejemplos

Tipos De Falacias Concepto Y Ejemplos
Lo Mas Rapido Tipos De Falacia

Tipos De Falacias Concepto Y Ejemplos

Argumento Ad Verecundiam Falacias Logicas Explicadas Graficamente
Posting Komentar untuk "Tipos De Falacias Wikipedia"